2月4号晚上听了清华大学余老师的讲座,当时写了一篇文章,截取了部分ppt,后觉得不妥,便删除了。后来在群里老师分享了PDF文档,这2天也看大家都在分享,所以想了下,还是给关注我的伙伴们发个下载链接,大家一起学习。如果有帮助那最好。
这几天连续听了3场讲座,还是有些收获。比如今晚上听的一场,就把DeepSeek那个推理过程大概搞明白了一些。但还是之前的感受,工具始终是工具,打铁还需要自身硬。
今天刚开始看一本书,就被作者的观点吸引,非常同频,摘取如下:
我希望这本书能拥有它的读者。
我希望它的读者是独立思考的、自主行动的,而不是人云亦云的、迷信权威的。独立思考,才不易沦为“镰下之韭”。自主行动,才不致成为他人的“瓮中之鳖”。不贪眼前之鱼,才能被授以渔。不迷信权威,才能得意忘言。
技术进步是神速的,而技巧是速朽的,你今天孜孜不倦追求的技巧,明天可能就过时了。唯有独立的思想,才是引领你穿越迷雾的唯一凭据。
时代变化越是快速,你越是需要掌握那些不变的东西。如果你要学习方法,也应当学习一法破万法。
如果需要手册的伙伴,关注上方公众号 回复【DeepSeek】下载手册。
第一步:

第二步,点击这个地方输入:DeepSeek

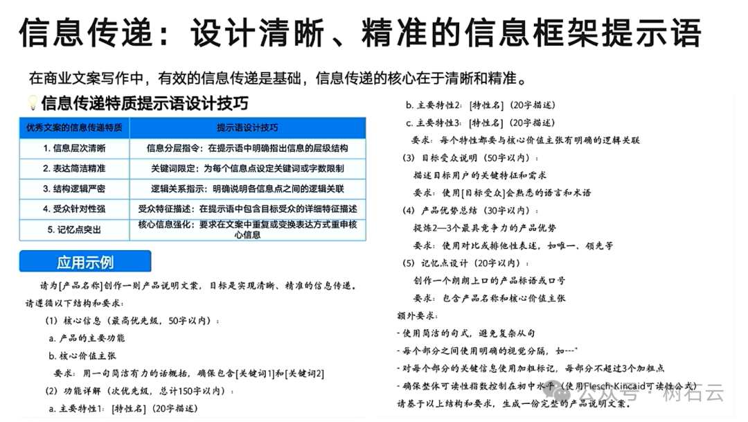
附部分讲解内容:
最后是小福利tips:给不在AI破局俱乐部的洋哥铁粉们送一个福利,送大家一个免费破局三天公开课,这个公开课会教大家AI视频、AI数字人口播等热门AI赛道的玩法和实战。